近日,杭州多个区县推出了购房补贴活动股票配资平台,针对新建商品房进行购房补贴,包括住宅和非住宅项目。具体细则如下:

临安区在2026年3月15日至6月30日期间,购买参与限时购房补贴活动的新建商品房项目住宅,并在活动时间内完成网签的完全产权自然人,每套可获得10万元购房补贴,限定200个名额。此外,在同一时间段内,机关、企(事)业、村(股份经济合作社)单位组织干部、职工、村民(股民)在本区团购3套或5套及以上新建商品住宅的,分别给予购房人2万元、3万元团购补贴,限定100个名额。房企在团购活动中也会给予同等优惠政策。

临平区在2026年3月11日至3月31日(含)期间,购买参与“消费券”活动的新建商品住宅的购房者(自然人、不含法人),每套可获得10万元消费券,使用时间为2026年5月1日至6月30日(含)。多个自然人共同购买一套住房时,需商定其中一人为参与活动对象,购房时间以网签系统记录为准。

拱墅区对2026年1月1日至3月31日购买区内新建商品非住宅(商铺、写字楼等)的购房人(以网签备案时间为准),在办理不动产权证后,按照房屋总价的1.5%标准给予补贴。申请时限为正常交付后12个月内申报,延期交付则在项目竣工验收备案日期次月起12个月内申报,逾期不再受理。申请材料包括购房合同、购房发票、不动产权证等证明材料。办理流程为向房源属地街道/园区提交申请,初审通过后由区住建局审核并发放补贴。

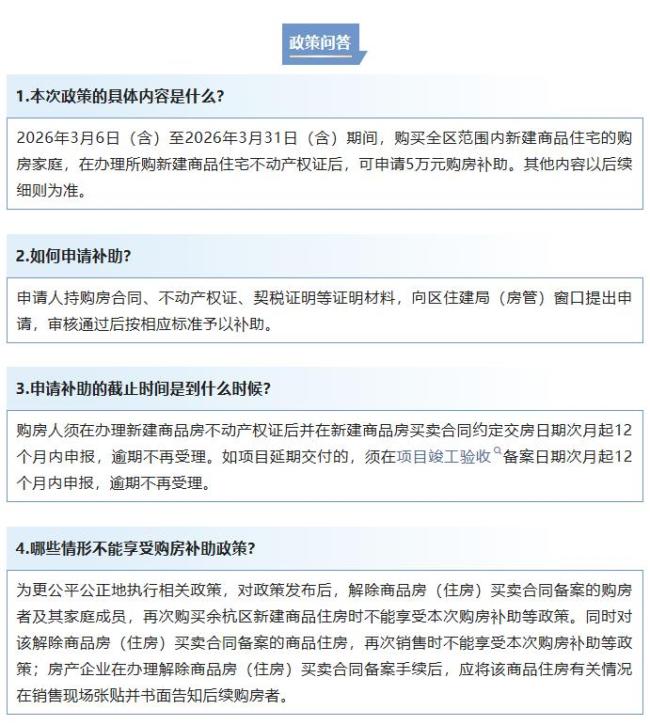
余杭区从即日起至2026年3月31日(含)期间,对购买区内新建商品住宅的购房人在办理所购新建商品住宅不动产权证后,给予每套5万元补助。购房人须在新建商品房买卖合同约定交房日期次月起12个月内申报,如项目延期交付,则须在项目竣工验收备案日期次月起12个月内申报,逾期不再受理。

萧山区除盈丰街道行政区域内项目以及蜀山街道低密项目(容积率小于等于1.5)外,其他商品住宅均可参与补贴。此次购房补贴共分三档:北干街道、城厢街道、宁围街道行政区域内项目发放3万元消费券;蜀山街道、新塘街道、闻堰街道、新街街道、义桥镇行政区域内项目发放4.5万元消费券;楼塔镇、河上镇、戴村镇、临浦镇、浦阳镇、进化镇、所前镇、衙前镇、瓜沥镇、益农镇、党湾镇、靖江街道、南阳街道行政区域内项目发放6万元消费券。消费券可用于网签时抵扣首付款、购房款,按网签时间实行“先买先得”原则,兑完即止。此外,各机关、企业、事业单位组织青年职工在萧山区房地产单个项目团购3套及以上新建商品住宅的,鼓励房地产企业给予团购优惠。

钱塘区在2026年1月14日至3月31日内,购买区内参与消费券活动的新建商品房项目住宅并在活动时间内完成网签的完全产权自然人(不含法人),多个自然人共同购买一套住房的,需商定其中一个为参与活动对象。普通消费券活动名额200个,总额不超过2000万元。对在活动期间内购买新建商品房项目住宅且符合特定条件的活动对象,每套发放10万元普通消费券;其他活动对象每套发放7.5万元普通消费券。汽车消费券活动名额100个,总额500万元,每套发放5万元汽车消费券。以上两个补贴活动可以叠加。

股票配资平台
元鼎证券实盘配资交易详解:交易优势、风控措施与投资策略提示:本文来自互联网,不代表本网站观点。